在大部分客户眼里,进口水泵除了有好的品质外,主要还是有特殊要求,例如对噪声的要求、卫生的要求、特殊介质的要求、稳定性的要求等。
目前,在我国销售的进口品牌水泵基也都是在国内加工组装的,很少是的全部进口的,基于这一点,国产水泵在极高的模仿前提下,生产的替代品也很广泛,但是国产水泵价格非常低廉,性价比相对高。因为进口的水泵质量就是好,正对不同的介质,不同的流量需要都可以订制,而且一些售后的保障都很健全。
可以根据具体的需要选择,
一、因为机加工精度和运输时间等原因,国产水泵的供货期较短〈通常在1-2个月),进口水泵《海外)货期较长(通常在3-4个月);
二、因为技术含里、材质、劳动力价格等原因,进口水泵价格通常是国产水泵的3~4倍;
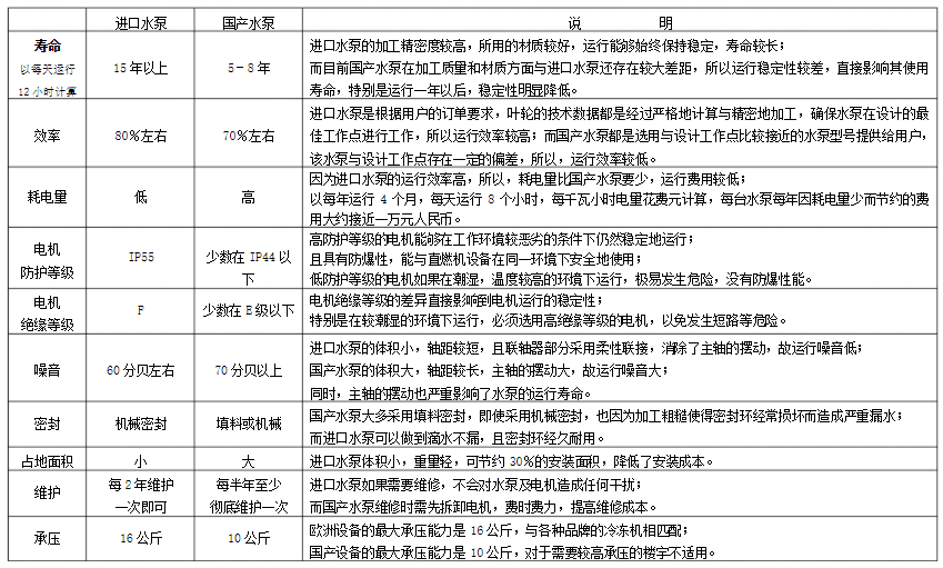
例如:以空调循环水泵作为比较:下面是循环泵进口和国产水泵的区别:

循环泵厂家总结。
